法考知识储备到位,考场方能游刃有余!基础根基打牢,题型方能灵活应对!
跟着小法,学习法考知识点!搭配相关练习题,学以致用,巩固实践!
2026年法考备战进行时!全力以赴,成功上岸!
注:以下考点详解和练习题源自法大法考《通用教材》。
紧急避险
01 知识点详解
【相关法条】
第21条[紧急避险] 为了使国家、公共利益、本人或者他人的人身、财产和其他权利免受正在发生的危险,不得已采取的紧急避险行为,造成损害的,不负刑事责任。
[避险过当] 紧急避险超过必要限度造成不应有的损害的,应当负刑事责任,但是应当减轻或者免除处罚。
第一款中关于避免本人危险的规定,不适用于职务上、业务上负有特定责任的人。
【考点精析】
紧急避险,是指为了使国家、公共利益、本人或者他人的人身、财产和其他权利免受正在发生的危险,迫不得已损害另一较小合法权益的行为。
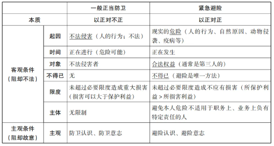
(一) 紧急避险与正当防卫的区别

(二) 紧急避险的条件
1.起因条件:合法权益面临现实危险。
2.时间条件:危险正在发生。
3.对象条件:合法权益。
4.迫不得已条件:出于不得已而损害。
6.主体限制:职务上、业务上负有特定责任的人不适用对本人危险避险。
7.意图条件问题:避险认识、避险意志
(三) 紧急避险的事例及考点
【事例1: 抢车保命案】乙遭甲追杀,迫不得已情急之下夺过丙的摩托车骑上就跑,乙推丙导致丙被摔骨折受重伤。乙为了保护自己的生命而被迫损害丙的身体,构成紧急避险。乙因紧急避险而占有丙的摩托车系合法占有,在紧急避险之后有归还的义务,如不归还非法据为已有可能涉嫌侵占罪;对于造成丙重伤,乙因先前行为也有救助义务,事后在有能力救助时如不救助导致伤势加重,可能涉嫌不作为犯罪。
【事例2: 电车难题】 甲站在天桥上,看到有一辆刹车损坏的电车在桥下电车轨道上急驶。一个疯子 A 某把五个无辜的人绑在电车轨道上,失控的电车片刻后就要碾死他们。一个胖子 B某正站在甲身边,甲发现胖子B 某的巨大体形与重量,正好可以挡住电车,让电车出轨,不致于撞死那五个无辜的人。甲正在将胖子 B 某从天桥上推落,打算拯救那五个无辜的人。而胖子B 某的妻子乙为了救胖子,开枪打死了甲。
可见,紧急避险涉及的考点通常有: 紧急避险造成对财物的占有,属合法占有;紧急避在风险过后,避险人对于引起的危险具有消除的作为义务。
02 真金题带练
(2015年单选)鱼塘边工厂仓库着火,甲用水泵从乙的鱼塘抽水救火,致鱼塘中价值2万元的鱼苗死亡。仓库中价值2万元的商品因灭火及时未被烧毁。甲承认仓库边还有其他几家鱼塘,为报复才从乙的鱼塘抽水。关于本案,下列哪一选项是正确的?
A.甲出于报复动机损害飞的财产。缺乏避险意图
B.甲从乙的鱼塘抽水,是不得已采取的避险行为
C.甲未能保全更大的权益,不符合避险限度要件
D.对2万元鱼苗的死亡,甲成立故意毁坏财物罪
【参考答案】
B
- 还没有人评论,欢迎说说您的想法!
